为进一步调动实验室工作人员的积极性,鼓励和引导高水平的实验室工作者长期投身实验室建设工作,提升实验室工作水平,学校于2010年8月19日颁布了《吉林大学实验技术成果奖励办法》。9月27日,吉林大学召开合校十年来首届实验技术成果奖评审会,常务副校长赵继与会并讲话,评审委员会全体成员出席会议,会议采取先集中后分散再集中的方式进行。
赵继在讲话中强调设立“实验技术成果奖”的目的和意义,指出实验技术成果奖的评审将逐渐制度化,它将有利于提高实验技术人员工作的积极性和创造性,更加热爱实验室工作,提高实验教学和科学研究水平。
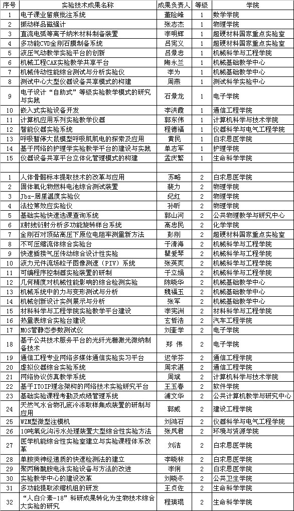
实验室与设备管理处有关负责人,向评审委员会汇报了吉林大学2010年实验技术成果奖初评结果,然后评审委员会主任委员宣布了评审工作细则、评审组组长名单,并通报了评审组推荐的候选奖项的数额。接下来评审组分组进行评审工作,经过听取项目汇报、审阅材料、分组推选候选项目和全体委员集中投票等几个环节,最终《机械工程CAX实验教学共享平台》等15个项目荣获一等奖、《固体氧化物燃料电池综合测试装置》等32个项目荣获二等奖。
据悉,实验技术成果奖的设立在全校范围内引起了极大的反响,相关单位非常重视和关注此次评审,实验技术人员也从中收到了激励和鼓舞,这将在一定程度上推进学校的教学科研发展。
附获奖名单:
