【澎湃新闻】原标题:煤气中毒后“脑子生锈”? 别以为醒过来就没事!吉林大学逄利团队揭示CO中毒脑损伤的新解码
一氧化碳中毒(比如煤气中毒)不仅会让人缺氧昏迷,还可能造成迟发性脑损伤,即使人醒过来,几周后也可能出现记忆力下降、痴呆甚至瘫痪。科学家一直在寻找背后的“真凶”。
基于此,吉林大学第一医院急诊科逄利研究团队在《Brain Research Bulletin》杂志发表了“HDAC2 exacerbates carbon monoxide poisoning-induced brain injury by promoting neuronal ferroptosis through the NEDD4L/ACSL4 axis”揭示了HDAC2 通过 NEDD4L/ACSL4 通路促进神经元铁死亡,从而加剧一氧化碳中毒所致的脑损伤。

本研究发现,在急性一氧化碳中毒脑病(ACMP)小鼠模型中,HDAC2表达上调导致认知障碍、神经元损伤及铁死亡激活。给予HDAC2抑制剂Santacruzamate A(STA)可显著改善上述病理变化。机制研究表明,HDAC2通过去乙酰化组蛋白H3K27抑制E3泛素连接酶NEDD4L的转录;NEDD4L减少使促铁死亡蛋白ACSL4泛素化降解受阻,从而累积并加剧铁死亡。敲低HDAC2可增强NEDD4L表达,促进ACSL4降解发挥神经保护作用,而同时敲低NEDD4L则抵消该保护效应。该研究揭示了HDAC2-NEDD4L-ACSL4轴在ACMP中铁死亡调控的关键作用,为靶向干预提供新思路。

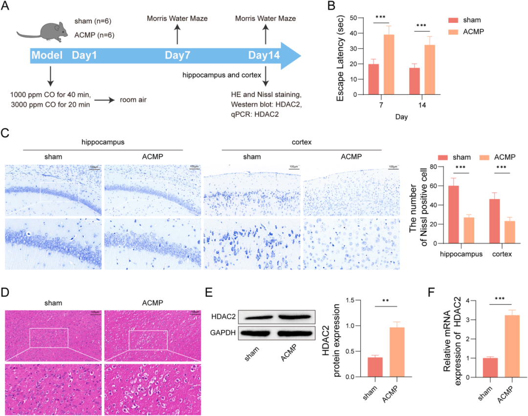
图一 一氧化碳诱导的小鼠脑组织中HDAC2表达上调
为探讨HDAC2是否参与调控急性一氧化碳中毒后的铁死亡,作者通过使小鼠暴露于一氧化碳建立了急性一氧化碳中毒小鼠模型。
在暴露后第7天和第14天,与假手术组相比,急性一氧化碳中毒小鼠在Morris水迷宫(VisuTrack,上海欣软)实验中的逃避潜伏期显著延长。组织学分析显示,大脑皮层和海马区Nissl染色阴性的固缩神经元明显增多,同时脑组织中坏死神经元数量也显著增加。这些结果证实了急性一氧化碳中毒模型的成功建立。
此外,暴露于一氧化碳的小鼠大脑皮层和海马中HDAC2表达显著升高,提示HDAC2可能参与调控急性一氧化碳中毒所引起的神经损伤。

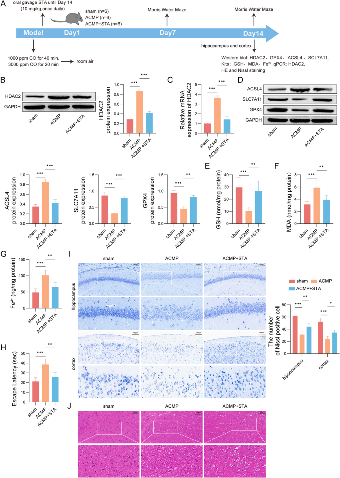
图二 抑制HDAC2可减轻一氧化碳诱导的小鼠铁死亡和神经元损伤
为评估HDAC2在铁死亡中的作用,小鼠接受了选择性HDAC2抑制剂STA治疗。STA有效降低了急性一氧化碳中毒小鼠大脑皮层和海马中的HDAC2水平。一氧化碳暴露引发了铁死亡,表现为关键抗氧化防御成分的下调:GPX4和SLC7A11蛋白水平降低以及谷胱甘肽含量减少,同时伴随促铁死亡指标的升高,包括ACSL4表达上调、脂质过氧化产物丙二醛增加以及亚铁离子累积。然而,STA治疗逆转了上述变化,表明其抑制了铁死亡。
此外,STA缩短了小鼠在水迷宫实验中的逃避潜伏期,增加了Nissl染色阳性神经元数量,并减轻了神经元坏死。
这些结果表明,抑制HDAC2可缓解一氧化碳诱导的铁死亡和神经毒性。

图三 HDAC2通过NEDD4L-ACSL4轴促进铁死亡并加剧神经元损伤
为明确阐明HDAC2的作用机制,作者在氧糖剥夺/复氧处理的HT22神经元中同时敲低HDAC2和NEDD4L。单独敲低HDAC2显著抑制了铁死亡,表现为GPX4和SLC7A11水平升高,同时ACSL4表达降低。此外,谷胱甘肽含量增加,而丙二醛和亚铁离子水平下降。
值得注意的是,同时沉默NEDD4L部分逆转了HDAC2敲低所带来的保护作用。功能实验显示,HDAC2缺失显著改善了氧糖剥夺/复氧所致的细胞活力下降,而联合敲低HDAC2和NEDD4L则再次降低了细胞活力。乳酸脱氢酶释放实验表明,氧糖剥夺/复氧刺激促进了乳酸脱氢酶释放,提示细胞损伤;HDAC2敲低可减少该释放,但额外敲低NEDD4L则抵消了这一保护效应。
这些结果表明,HDAC2促进铁死亡的作用在机制上依赖于其对NEDD4L的抑制。当NEDD4L被抑制后,无法对铁死亡关键驱动因子ACSL4进行泛素化修饰并促使其降解,最终导致神经元活力下降。
总结
本研究揭示HDAC2通过表观遗传抑制NEDD4L,稳定ACSL4并促进铁死亡,从而加剧ACMP所致的脑损伤,首次将组蛋白去乙酰化与铁死亡机制明确联系起来。尽管体内ACMP模型较好地模拟了疾病复杂性,但体外采用的OGD/R模型主要反映缺氧和代谢应激,未能涵盖线粒体功能障碍及神经炎症等关键病理环节;未来可借助脑片或类器官等更生理相关的模型加以完善。从转化角度看,选择性HDAC2抑制剂有望通过同时调控表观遗传与铁死亡通路成为ACMP治疗的新策略,但仍需在慢性模型中验证其安全性,并探索与铁螯合剂或抗氧化剂联用的协同潜力。
文章来源:
https://doi.org/10.1016/j.brainresbull.2025.111619
欣软产品应用

原标题:《煤气中毒后“脑子生锈”? 别以为醒过来就没事!吉林大学逄利团队揭示CO中毒脑损伤的新解码》